とことん
向き合う
個人開発
TAKUMI-ENGINEERING
CONCEPT
回路設計からソフトウェアまで
とことん向き合う個人開発。
外注には不安と手間が付きまといます。 弊所では受付から設計、見積もり、納品まで全て個人で請け負いますので、連絡や確認作業がスムーズです。 基板設計や付随するソフトウェア開発まで幅広く設計・製作いたします。
FACILITY
設備
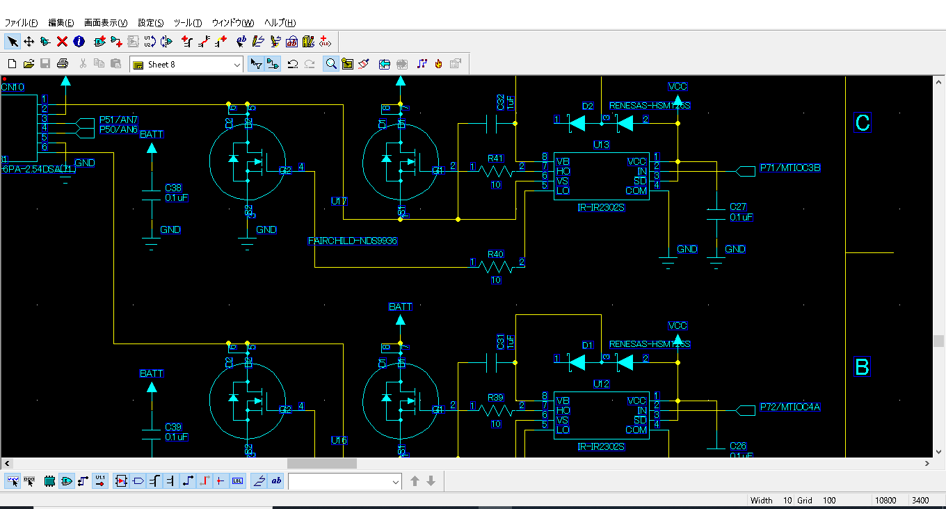
EDAツール
PADSというCADソフトを用いて回路設計・基板設計を行います。

計器
オシロスコープ、データロガーなどを用いて回路の検証を行います。

工作機械
フライス盤、CNC、3Dプリンタなどを用いて加工します。
